
近年来,随着科技的不断进步,智能割草机器人作为一种新兴的自动化草坪修剪设备,正逐渐成为市场的宠儿。与传统的手推式或骑乘式割草机相比,智能割草机器人不仅摆脱了对人力的依赖,还通过其先进的智能规划系统,实现了草坪修剪的全自动化操作。这种设备以其高效的工作效率、显著的劳动力节省以及出色的安全性能,正在欧美等庭院文化盛行的国家和地区迅速普及,并正处于爆发式增长的关键时期,成为未来园林养护行业的重要发展方向。
华芯微特针对智能割草机器人应用场景,精心研发并推出了一款无感FOC解决方案。该方案采用SWM22DD8U7/SWM22DK8U7用于行走轮的精准控制,同时运用SWM22DK8U7芯片对割草刀盘进行高效驱动控制。通过滑模观测器,该方案实现了高度集成化与卓越的性能稳定性。这一整体解决方案凭借其高集成度、稳定可靠的性能表现,为智能割草机器人的电机驱动系统提供了强大的技术支撑,显著提升了机器人在复杂环境下的作业效率与精准度,为智能割草机器人行业的技术升级与创新发展注入了新的动力。
SWM22DK8U7的主要特点
· 高性能处理内核:搭载ARM®Cortex®-M0内核,主频最高72MHz,内置除法器,±1%高精度RC时钟
· 灵活通信接口:集成CAN、UART、SPI、I2C等丰富外设
· 精准电机控制:配备 2 组共计8 通道 16 位 PWM 产生器输出,支持互补带死区模式,可实现风机平滑调速;内置OPA及耐压70V的6N预驱;结合多点触发ADC(12Bit,采样速率1Msps),实时采集电流、电压参数,实现状态监测与闭环控制。
· 全面系统保护:内置可编程电压检测(PVD)、低电压复位(LVR)及看门狗定时器(WDT),增强系统在电压波动与异常状态下的可靠性。
· 低功耗运行:采用低功耗设计,在保持高性能的同时降低整机能耗,有助于提升产品能效与使用寿命。
方案规格特点
智能参数自整定
·电流环自整定:依据电机的电阻与电感特性,自动精准调整电流环参数,从而确保电流控制的精准度与稳定性,有效适应不同电机的特性差异,显著提升系统的兼容性。
·速度环自整定:依据速度环带宽,对PI参数进行统一调节,实现速度控制的快速响应与高精度,有力保障割草机在不同工况下稳定运行。
·母线限流保护:支持母线限流功能,有效保护电池包,防止过流损坏,延长电池寿命,确保割草机的安全运行
·顺逆风启动:通过配备反电势电路与观测器,实现高调速比的FOC控制,确保割草机在顺风或逆风条件下均能平稳启动,显著提升系统的适应性与可靠性。
·高集成设计
集成 6N 预驱(耐压70V)及 5VLDO和12VLDO,省去了一个外部的LDO芯片及其配套的输入、输出电容。为内部核心和模拟电路提供“专属”的稳定电源,不受外部电压波动和数字开关噪声的直接影响。
顺逆风启动

启动电流波形
应用框图:

Demo板:

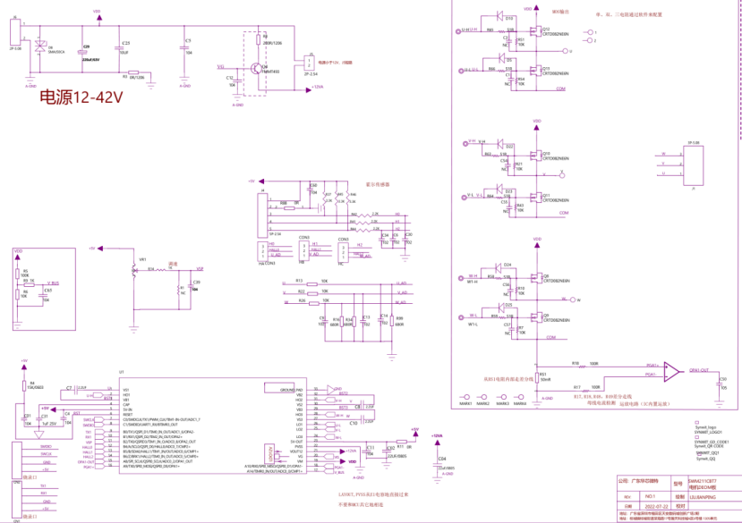
硬件参考资料及原理
原理图:

开放生态支持:提供SDK与硬件参考设计,适配强排风机、水泵、和扇类等多场景。

如果您对我们的产品或方案感兴趣,欢迎扫描上方二维码,与我们取得联系,了解更多方案信息。